
Session 07-07 - Binomial & Geometric Distributions
Section 07: Probability & Statistics
Entry Quiz - 10 Minutes
Quick Review from Session 07-06
Test your understanding of Contingency Tables
From a contingency table, how do you calculate \(P(A|B)\)?
In a table with 200 total, 80 in category A, 60 in category B, and 30 in both. Find \(P(A|B)\).
How do you test if two variables are independent using a table?
A company has 1,000 employees: 600 full-time, 400 with degrees, 280 full-time with degrees. Build the table.
Homework Discussion - 12 Minutes
Your Questions from Session 07-06
Let’s clarify contingency-table logic before distributions.
- Marginal vs joint vs conditional probabilities
- Denominator selection in conditional probabilities
- Independence checks in tables
Learning Objectives
What You’ll Master Today
- Identify binomial experiments and their four requirements
- Apply the binomial formula: \(P(X=k) = \binom{n}{k} p^k (1-p)^{n-k}\)
- Calculate probabilities: “exactly k”, “at most k”, “at least k”
- Use the hypergeometric distribution for sampling without replacement
- Use the geometric distribution for “first success” problems
- Use z-scores to compute normal probabilities
. . .
Binomial distribution problems appear on every Feststellungsprüfung!
Part A: Binomial Experiments
Requirements for Binomial
- Fixed number of trials: \(n\) is known in advance
- Two outcomes: Success (probability \(p\)) or Failure (probability \(1-p\))
- Independence: Trials don’t affect each other
- Constant probability: \(p\) is the same for all trials
. . .
Examples:
- Flipping a coin 10 times (heads = success)
- Testing 50 products (defective = success)
- Surveying 100 customers (satisfied = success)
The Binomial Formula
Binomial Distribution
\[P(X = k) = \binom{n}{k} p^k (1-p)^{n-k}\]
. . .
Where:
- \(n\) = number of trials
- \(k\) = number of successes
- \(p\) = probability of success on each trial
- \(\binom{n}{k} = \frac{n!}{k!(n-k)!}\) = number of arrangements
Understanding the Formula
It is not too difficult to understand:
\[P(X = k) = \underbrace{\binom{n}{k}}_{\text{arrangements}} \times \underbrace{p^k}_{\text{k successes}} \times \underbrace{(1-p)^{n-k}}_{\text{n-k failures}}\]
. . .
Example: In 5 coin flips, \(P(\text{exactly 3 heads})\)?
. . .
\[P(X=3) = \binom{5}{3} \times (0.5)^3 \times (0.5)^2 = 10 \times 0.125 \times 0.25 = 0.3125\]
Binomial Distribution Visualization
. . .
When \(p = 0.5\) the distribution is symmetric. When \(p < 0.5\) it is right-skewed. Larger \(n\) makes the distribution more spread out.
Expected Value and Variance
Binomial Mean and Variance
- Expected value (mean): \(\mu = E[X] = np\)
- Variance: \(\sigma^2 = np(1-p)\)
- Standard deviation: \(\sigma = \sqrt{np(1-p)}\)
. . .
Example: If \(n=100\) and \(p=0.3\):
- Expected successes: \(\mu = 100 \times 0.3 = 30\)
- Standard deviation: \(\sigma = \sqrt{100 \times 0.3 \times 0.7} = \sqrt{21} \approx 4.58\)
Part B: Common Probability Questions
Three Types of Questions
These are the types you will likely see on the exam
| Question Type | Formula |
|---|---|
| Exactly k | \(P(X = k)\) |
| At most k | \(P(X \leq k) = \sum_{i=0}^{k} P(X=i)\) |
| At least k | \(P(X \geq k) = 1 - P(X \leq k-1)\) |
. . .
For “at least” problems, use the complement rule as it saves you from summing many terms!
Wording Decoder (Exam Language)
Let’s extend the table from the previous slide:
. . .
| Phrase | Mathematical form |
|---|---|
| exactly \(k\) | \(P(X=k)\) |
| at most \(k\) | \(P(X \le k)\) |
| at least \(k\) | \(P(X \ge k) = 1 - P(X \le k-1)\) |
| between \(a\) and \(b\) (inclusive) | \(P(a \le X \le b)\) |
| first success on trial \(n\) | geometric: \((1-p)^{n-1}p\) |
. . .
Always check whether endpoints are included in words like “between”, “at most”, and “at least”.
Example: Quality Control
A machine produces items with 8% defect rate. In a batch of 15 items:
- \(P(\text{exactly 2 defective})\)
. . .
\(P(X=2) = \binom{15}{2} (0.08)^2 (0.92)^{13} = 105 \times 0.0064 \times 0.326 \approx 0.219\)
. . .
- \(P(\text{at most 1 defective})\)
. . .
\[P(X \leq 1) = P(X=0) + P(X=1)\] \[\binom{15}{0}(0.08)^0(0.92)^{15} + \binom{15}{1}(0.08)^1(0.92)^{14} = 0.659\]
Example Continued
- \(P(\text{at least 2 defective})\)
. . .
\[P(X \geq 2) = 1 - P(X \leq 1) = 1 - 0.659 = 0.341\]
. . .
- \(P(\text{between 1 and 3 defective, inclusive})\)
. . .
\[P(1 \leq X \leq 3) = P(X=1) + P(X=2) + P(X=3)\] \[\approx 0.373 + 0.219 + 0.085 = 0.677\]
. . .
Do you get the idea? We can compute any probability of interest using the binomial formula.
Quick Check - 6 Minutes
Binomial Setup and Calculation
Work individually
A fair die is rolled 10 times. Let “success” = rolling a 6. Name \(n\) and \(p\).
Compute \(P(X = 0)\) for the setting in question 1.
Translate “at least two sixes in 10 rolls” into a complement expression.
Break - 10 Minutes
Part C: Hypergeometric Distribution
When to Use Hypergeometric
The binomial assumes independent trials (with replacement). But what if we draw without replacement from a finite population?
. . .
Hypergeometric Setup
Use the hypergeometric distribution when:
- Population size is fixed: \(N\)
- There are \(K\) “success” items in the population
- We draw \(n\) items without replacement
- We ask for exactly \(k\) successes in the sample
Hypergeometric Formula
Definition: Hypergeometric Probability
\[P(X=k)=\frac{\binom{K}{k}\binom{N-K}{n-k}}{\binom{N}{n}}\]
. . .
Where:
- \(N\) = population size
- \(K\) = number of successes in population
- \(n\) = sample size (drawn without replacement)
- \(k\) = successes in sample
Binomial vs Hypergeometric
| Feature | Binomial | Hypergeometric |
|---|---|---|
| Typical wording | “in 20 trials” | “from a lot of 200 items” |
| Replacement | With/ Large population) | Without |
| Independence | Yes | No |
| Formula | \(\binom{n}{k}p^k(1-p)^{n-k}\) | \(\frac{\binom{K}{k}\binom{N-K}{n-k}}{\binom{N}{n}}\) |
. . .
If sampling is without replacement from a finite population, check whether hypergeometric is the correct model before using binomial.
Worked Example: Quality Control
A lot has \(N=50\) items, with \(K=8\) defective. Sample \(n=5\) items without replacement.
. . .
Question: What is \(P(X=2)\)?
. . .
\[P(X=2)=\frac{\binom{8}{2}\binom{42}{3}}{\binom{50}{5}} = \frac{28 \times 11{,}480}{2{,}118{,}760} \approx 0.152\]
Worked Example: Team Selection
From 18 applicants, 7 are international. Choose 5 without replacement.
. . .
Question: What is the probability of exactly 2 international students?
. . .
\[P(X=2)=\frac{\binom{7}{2}\binom{11}{3}}{\binom{18}{5}} = \frac{21 \times 165}{8{,}568} = \frac{3{,}465}{8{,}568} \approx 0.404\]
. . .
If the population is very large compared with the sample, hypergeometric probabilities are close to binomial with \(p = K/N\).
Visualizing Both Distributions

. . .
For small samples from large populations, the two distributions are nearly identical.
Part D: Geometric Distribution
Waiting for First Success
The probability that the first success occurs on trial \(n\):
\[P(X = n) = (1-p)^{n-1} \cdot p\]
Where \(p\) = probability of success on each trial.
. . .
Example: A salesperson has a 20% chance of making a sale on each call. What’s the probability the first sale is on the 4th call?
. . .
\[P(X=4) = (0.8)^3 \times 0.2 = 0.512 \times 0.2 = 0.1024\]
Geometric: Key Formulas
For \(X \sim \text{Geometric}(p)\):
| Formula | Use Case |
|---|---|
| \(P(X=n) = (1-p)^{n-1}p\) | First success on trial \(n\) |
| \(P(X \le n) = 1 - (1-p)^n\) | At least one success within \(n\) trials |
| \(P(X > n) = (1-p)^n\) | No success in first \(n\) trials |
| \(E[X] = \frac{1}{p}\) | Expected number of trials |
. . .
Example: If \(p = 0.25\), on average how many trials until first success?
. . .
\[E[X] = \frac{1}{0.25} = 4 \text{ trials}\]
Geometric Visualization

. . .
Higher \(p\) → first success comes sooner. The CDF shows how quickly you reach a target probability.
Exam-Style Example
A machine produces defective items with probability 0.05.
- \(P(\text{first defective item is the 10th produced})\)
. . .
\[P(X=10) = (0.95)^9 \times 0.05 = 0.631 \times 0.05 = 0.0316\]
. . .
- \(P(\text{first defective item within first 5 items})\)
. . .
\[P(X \leq 5) = 1 - (0.95)^5 = 1 - 0.774 = 0.226\]
Solving for Minimum n (Exam) I
Question: How many items must be checked so that the probability of finding at least one defective item is at least 95%?
. . .
Given \(p=0.05\):
. . .
\[1-(1-p)^n \geq 0.95 \quad \Rightarrow \quad (0.95)^n \leq 0.05\]
. . .
Take logarithms:
\[n \cdot \ln(0.95) \leq \ln(0.05)\]
. . .
Solving for Minimum n (Exam) II
Because \(\ln(0.95) < 0\), the inequality flips when dividing:
. . .
\[n \geq \frac{\ln(0.05)}{\ln(0.95)} \approx 58.4\]
. . .
\[\boxed{n = 59}\]
. . .
Always round up for minimum required sample size — trials are discrete!
Memoryless Property
This is important, also for your life:
For geometric \(X\):
\[P(X > m + n \mid X > m) = P(X > n)\]
If no success has happened yet, the process “restarts” probabilistically.
. . .
Example: A support agent closes tickets with probability \(p=0.25\) per call. Given no closure in the first 4 calls, what is the probability of no closure in the next 3 calls?
. . .
\[P(X>7 \mid X>4) = P(X>3) = (0.75)^3 \approx 0.422\]
Part E: Normal Distribution with z-Scores
Standardization
If \(X \sim N(\mu, \sigma)\), then:
\[Z = \frac{X - \mu}{\sigma} \sim N(0,1)\]
. . .
Use this to convert any normal probability into a standard normal probability!
. . .
One table, the standard normal table, is enough for all normal distributions!
Typical Probability Conversions
| Question | Convert to Z-form |
|---|---|
| \(P(X \le a)\) | \(P\!\left(Z \le \frac{a-\mu}{\sigma}\right)\) |
| \(P(X \ge a)\) | \(1 - P\!\left(Z \le \frac{a-\mu}{\sigma}\right)\) |
| \(P(a \le X \le b)\) | \(P\!\left(\frac{a-\mu}{\sigma} \le Z \le \frac{b-\mu}{\sigma}\right)\) |
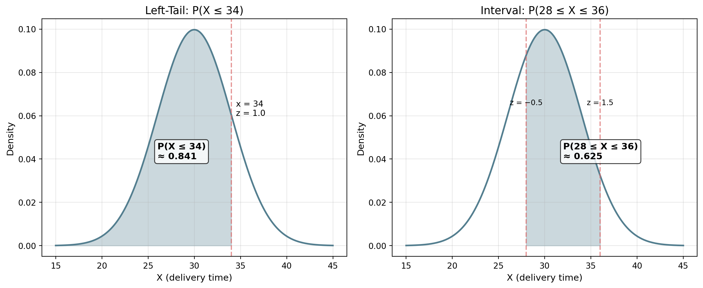
Worked Example: Left-Tail Probability
Normal delivery times with mean 30 min and standard deviation 4 min.
Question: Find \(P(X \le 34)\).
. . .
\[z = \frac{34 - 30}{4} = 1\]
. . .
\[P(X \le 34) = P(Z \le 1) \approx 0.8413\]
Worked Example: Interval Probability
Using the same distribution, find \(P(28 \le X \le 36)\).
. . .
\[z_1 = \frac{28 - 30}{4} = -0.5, \quad z_2 = \frac{36 - 30}{4} = 1.5\]
. . .
\[P(28 \le X \le 36) = P(-0.5 \le Z \le 1.5)\]
. . .
\[\approx 0.9332 - 0.3085 = 0.6247\]
Reverse Question (Quantile)
Exam scores are normal with \(\mu = 70\), \(\sigma = 10\).
Question: What score marks the top 10%?
. . .
Need \(P(X \le x) = 0.90\), so \(z_{0.90} \approx 1.2816\).
. . .
\[x = \mu + z \cdot \sigma = 70 + 1.2816 \times 10 \approx 82.8\]
. . .
So the cutoff is about 83 points.
Normal Distribution Visualization

. . .
No worries. You don’t need to know the Z-table by heart. If it is part of the exam it will be given. But we figure it is not going to be an exam task!
Guided Practice - 20 Minutes
Practice Problem 1
Work in pairs
A multiple choice test has 20 questions with 4 options each. A student guesses randomly on all questions.
- What’s the probability of getting exactly 5 correct?
- What’s the probability of getting at least 8 correct?
- What’s the expected number of correct answers?
- What’s the standard deviation?
Practice Problem 2
Work in pairs
A company’s call center receives calls with 15% conversion rate.
- In 10 calls, what’s the probability of exactly 2 conversions?
- In 10 calls, what’s the probability of at least 1 conversion?
- What’s the probability that the first conversion is on the 5th call?
- On average, how many calls until the first conversion?
Practice Problem 3 (Hypergeometric)
Work in pairs
A box contains 30 light bulbs, of which 6 are defective. A sample of 4 is drawn without replacement.
- What is the probability of exactly 1 defective bulb?
- What is the probability of no defective bulbs?
- What is the probability of at least 1 defective bulb?
Practice Problem 4 (Normal)
Work in pairs
The weight of cereal boxes is normally distributed with \(\mu = 500\)g and \(\sigma = 12\)g.
- What proportion of boxes weigh less than 480g?
- What proportion weigh between 490g and 520g?
- What weight is exceeded by only 5% of boxes?
Chained Exam Mini-Problem
Work individually, then compare
A process has success probability \(p = 0.10\) per trial.
- Compute \(P(\text{at least one success in 8 trials})\).
- Find the minimum \(n\) such that \(P(\text{at least one success}) \ge 0.95\).
- Explain why part (b) must be rounded up.
Coffee Break - 10 Minutes
Collaborative Problem-Solving - 20 Minutes
Challenge 1: Sales Conversion
Think individually (2 min), then work in groups of 3-4
A sales rep has conversion probability \(p = 0.18\) per call.
- In 12 calls, compute the probability of exactly 3 conversions.
- In 12 calls, compute the probability of at least 1 conversion.
- Find the minimum number of calls needed for at least one conversion with probability \(\ge 97\%\).
- Explain in one sentence why question 3 requires rounding up.
Challenge 2: Warranty Claims
Think individually, then work in groups
A manufacturer knows that 4% of products have a defect. A retailer receives a shipment of 40 products and selects 6 at random for inspection (without replacement). Assume exactly 2 of the 40 products are defective.
- Is this a binomial or hypergeometric problem? Justify.
- Compute \(P(\text{exactly 1 defective in the sample})\).
- Compute \(P(\text{no defectives in the sample})\).
- If the retailer finds no defectives, should they conclude the shipment is defect-free? Discuss.
Challenge 3: Mixed Distribution
Think individually, then work in groups
A taxi company’s ride durations are normally distributed with \(\mu = 15\) min and \(\sigma = 5\) min. On each ride, the driver has a 30% chance of receiving a tip (independent of ride length).
- What fraction of rides last more than 20 minutes?
- In 8 rides, what is the probability of receiving exactly 3 tips?
- On average, how many rides until the first tip?
- Find the minimum number of rides so that \(P(\text{at least one tip}) \ge 0.99\).
Final Assessment - 5 Minutes
Exit Ticket
Work individually
- For \(X \sim \text{Binomial}(n=12, p=0.3)\), write the formula for \(P(X=4)\).
- Write one expression for \(P(X \ge 1)\) in terms of \(n\) and \(p\).
- If a minimum required sample size gives \(n \ge 14.2\), what integer must you choose?
Wrap-Up & Key Takeaways
Today’s Essential Concepts
- Binomial formula: \(P(X=k) = \binom{n}{k}p^k(1-p)^{n-k}\)
- Binomial parameters: \(\mu = np\), \(\sigma = \sqrt{np(1-p)}\)
- Three question types: Exactly k, at most k, at least k (complement!)
- Hypergeometric: Without replacement from finite populations
- Geometric: \((1-p)^{n-1} \cdot p\) for first success on trial \(n\)
- Minimum n problems: Use logarithms, always round up
- z-scores: Convert any normal to standard normal for table lookup
Next Session Preview
Coming Up: Mock Exam 2
- Full 180-minute exam simulation
- All Section 07 topics covered
- Practice under exam conditions
. . .
Complete Tasks 07-07 and focus on binomial calculation practice and minimum-\(n\) problems!